Natural Resources
Conservation Service
Ecological site R023XY023NV
WET CLAY BASIN
Last updated: 4/10/2025
Accessed: 12/07/2025
General information
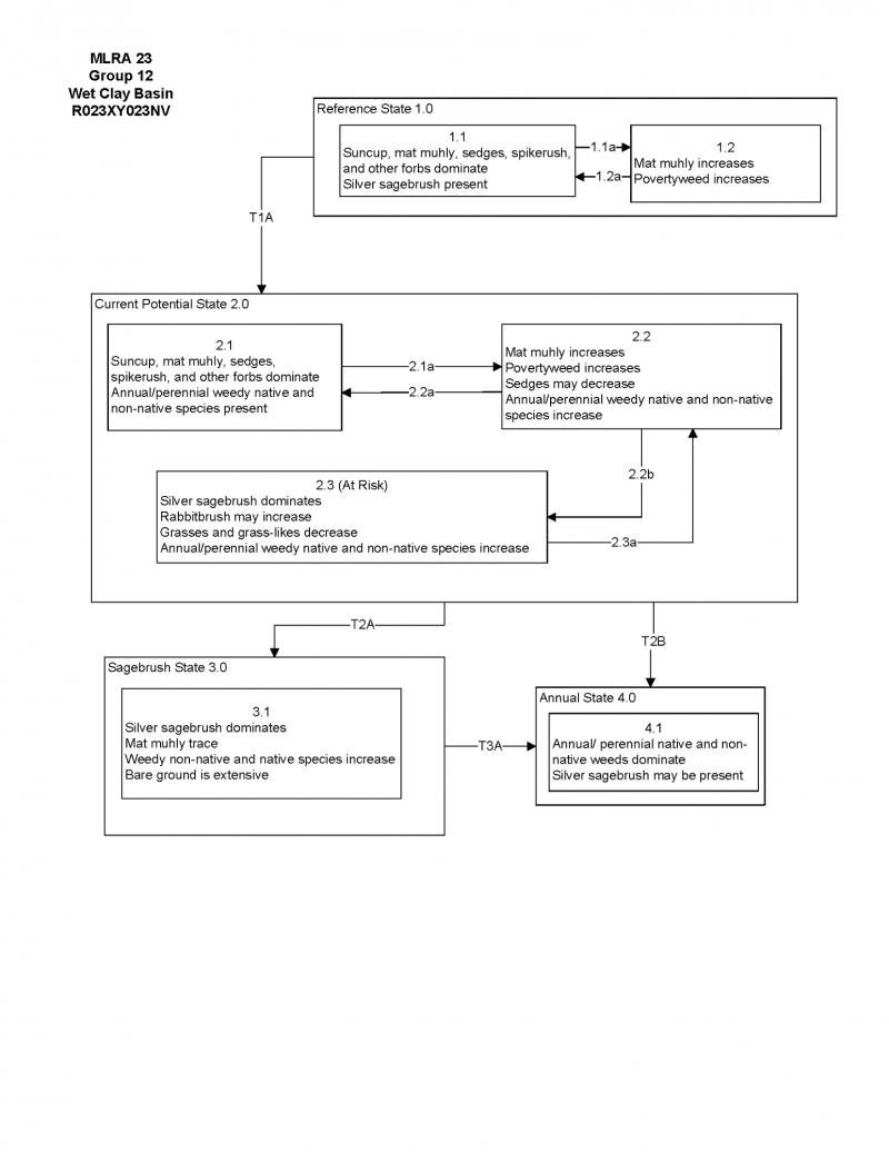
Provisional. A provisional ecological site description has undergone quality control and quality assurance review. It contains a working state and transition model and enough information to identify the ecological site.
Ecological site concept
Currently there is only a draft of the initial concept for this ecological site. The initial concept for this site places it within the Seasonally Flooded Closed Clay Basins Ecological Site Group. To view the General STM and other information available for this ESG please go to https://edit.jornada.nmsu.edu/catalogs/esg/023X/R023XY912NV
The Wet Clay Basin (023XY023NV) ecological site is the modal site for this group. This site occurs on nearly level enclosed basins. Slopes range from 0 to 4 percent, but slope gradients of 0 to 2 percent are most typical. Elevations are 5500 to 7500 feet. Average annual precipitation is 10 to 14 inches. A seasonally high water table is at or near the surface in most years and the soils are typically ponded through most of the growing season. The soils in this site are deep, dark colored and clayey. When dry, the soils are subject to extensive cracking that damages the root systems of many species of plants. The plant community is dominated by species that can tolerate seasonal ponding: Mat muhly, suncup, sedges, spikerush, and rushes. Silver sagebrush may be present, and povtertyweed (Iva axillaris) may become dominant in dry areas. Production ranges from 0 lb/ac in wet, ponded years, to 1,500 lb/ac in drier years. Normal year annual production is 400 lb/ac.
Associated sites
| R023XY015NV |
STONY LOAM 12-14 P.Z. |
|---|---|
| R023XY016NV |
SOUTH SLOPE 12-16 P.Z. |
| R023XY020NV |
LOAMY 10-12 P.Z. |
Similar sites
| R023XY003NV |
CLAY BASIN A stable plant community; water recedes yearly |
|---|
Table 1. Dominant plant species
| Tree |
Not specified |
|---|---|
| Shrub |
Not specified |
| Herbaceous |
(1) Muhlenbergia richardsonis |
Click on box and path labels to scroll to the respective text.